首页
关于海杰亚
产品介绍
新闻动态
人才招聘
社会责任
联系我们
首页 > 新闻动态 > 知识科普

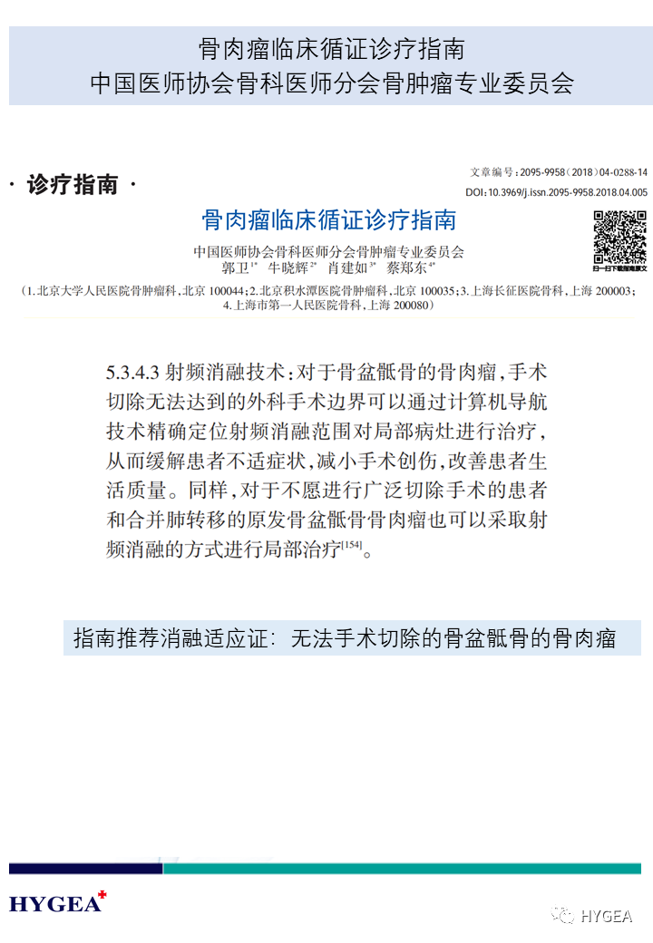
【海杰亚科研资讯】第115期——冷冻消融治疗骨与软组织肿瘤指南/专家共识

发布时间:2020-09-22 | 作者:海杰亚 | 浏览次数:1218